Automat - 2024-12-28


-- (C) David Vajda
-- 2024-12-28
-- simpler kleiner Automat

        b a x   b a y
0       0 0 0   1 1 0
1       0 0 1   1 0 0
2       0 1 0   0 1 0
3       0 1 1   1 1 0
4       1 0 0   0 1 0
5       1 0 1   1 1 1
6       1 1 0   0 0 0
7       1 1 1   1 1 1



        b a x   b
0       0 0 0   1
1       0 0 1   1
2       0 1 0   0
3       0 1 1   1
4       1 0 0   0
5       1 0 1   1
6       1 1 0   0
7       1 1 1   1

        b a x   a
0       0 0 0   1
1       0 0 1   0
2       0 1 0   1
3       0 1 1   1
4       1 0 0   1
5       1 0 1   1
6       1 1 0   0
7       1 1 1   1

        b a x   y
0       0 0 0   0
1       0 0 1   0
2       0 1 0   0
3       0 1 1   0
4       1 0 0   0
5       1 0 1   1
6       1 1 0   0
7       1 1 1   1



-- (C) David Vajda
-- 2024-12-28
-- simpler kleiner Automat

        b a x   b a y
0       0 0 0   1 1 0
1       0 0 1   1 0 0
2       0 1 0   0 1 0
3       0 1 1   1 1 0
4       1 0 0   0 1 0
5       1 0 1   1 1 1
6       1 1 0   0 0 0
7       1 1 1   1 1 1



        b a x   b
0       0 0 0   1
1       0 0 1   1
3       0 1 1   1
5       1 0 1   1
7       1 1 1   1

        b a x   a
0       0 0 0   1
2       0 1 0   1
3       0 1 1   1
4       1 0 0   1
5       1 0 1   1
7       1 1 1   1

        b a x   y
5       1 0 1   1
7       1 1 1   1


        b a x   b
Gruppe 0:
0       0 0 0   1
Gruppe 1:
1       0 0 1   1
Gruppe 2:
3       0 1 1   1
5       1 0 1   1
Gruppe 3:
7       1 1 1   1

0:1         0   0   -
1:3         0   -   1
1:5         -   0   1
3:7         -   1   1
5:7         1   -   1

0:1         0   0   -
1:3         0   -   1
5:7         1   -   1
1:5         -   0   1
3:7         -   1   1

1:3:5:7         -   -   1
1:5:3:7         -   -   1

0:1             0   0   -
1:5:3:7         -   -   1

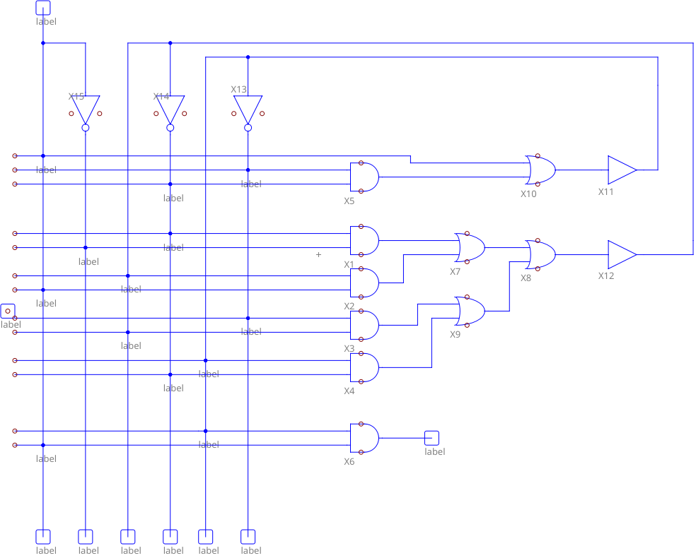
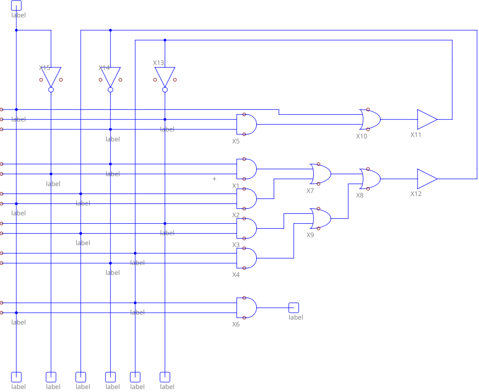
    b   <=  (not b and not a) or x;


        b a x   a
Gruppe 0:
0       0 0 0   1
Gruppe 1:
2       0 1 0   1
4       1 0 0   1
Gruppe 2:
3       0 1 1   1
5       1 0 1   1
Gruppe 3:
7       1 1 1   1

0:2         0   -   0
0:4         -   0   0
2:3         0   1   -
4:5         1   0   -
3:7         -   1   1
5:7         1   -   1

0:4         -   0   0
3:7         -   1   1
0:2         0   -   0
5:7         1   -   1
2:3         0   1   -
4:5         1   0   -

        0   2   3   4   5   7
0:4     +           +
3:7             +           +
0:2     +   +
5:7                     +   +
2:3         +   +
4:5                 +   +

        0   2   3   4   5   7
0:4     +           +
3:7             +           +
2:3         +   +
4:5                 +   +

0:4         -   0   0
3:7         -   1   1
2:3         0   1   -
4:5         1   0   -

    a   <=  (not a and not x) or
            (a and x) or
            (not b and a) or
            (b and not a);


        b a x   y
5       1 0 1   1
7       1 1 1   1

5:7     1   -   1

    y   <=  (b and x)


    b   <=  (not b and not a) or x;
    a   <=  (not a and not x) or
            (a and x) or
            (not b and a) or
            (b and not a);
    y   <=  (b and x);


Unär kodiert

        b a x   b a y
0       0 0 0   1 1 0
1       0 0 1   1 0 0
2       0 1 0   0 1 0
3       0 1 1   1 1 0
4       1 0 0   0 1 0
5       1 0 1   1 1 1
6       1 1 0   0 0 0
7       1 1 1   1 1 1

Zustand     Eingabe     Ausgabe     Folgezustand        Code Folgezustand
                                                        z3+ z2+ z1+ z0+
z0          0           0           z3                  1   0   0   0
z0          1           0           z2                  0   1   0   0
z1          0           0           z1                  0   0   1   0
z1          1           0           z3                  1   0   0   0
z2          0           0           z1                  0   0   1   0
z2          1           1           z3                  1   0   0   0
z3          0           0           z0                  0   0   0   1
z3          1           1           z3                  1   0   0   0

z3+ :=  (z0 and not x) or (z1 and x or z2 and x and z3 and x);
z2+ :=  (z0 and x)
z1+ :=  (z1 and not x or z2 and not x)
z0+ :=  (z3 and not x)

y   :=  (z2 and x or z3 and x)

Image automat20241227b

Image automat20241227



Unterabschnitte