quine20250304.vhdl

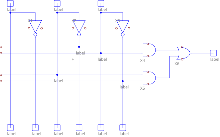
Image quine20250304


library ieee;
use ieee.std_logic_1164.all;

entity quine20250304 is
port (
	x2, x1, x0: in std_logic;
	y: out std_logic
);
end;

architecture behaviour of quine20250304 is
begin
	y	<=	(not x1 and x0) or
			(x1 and not x0);
end;

library ieee;
use ieee.std_logic_1164.all;

entity quine20250304testbench is
port (
    y: out std_logic
);
end;

architecture behaviour of quine20250304testbench is
	component quine20250304
	port (
		x2, x1, x0: in std_logic;
		y: out std_logic
	);
	end component;
	signal x2, x1, x0: std_logic;
begin
	q: quine20250304 PORT MAP (x2=>x2, x1=>x1, x0=>x0, y=>y);
	x0 <= '0' after 0 ns, '1' after 10 ns, '0' after 20 ns, '1' after 30 ns, '0' after 40 ns, '1' after 50 ns, '0' after 60 ns, '1' after 70 ns, '0' after 80 ns;

	x1 <= '0' after 0 ns, '0' after 10 ns, '1' after 20 ns, '1' after 30 ns, '0' after 40 ns, '0' after 50 ns, '1' after 60 ns, '1' after 70 ns, '0' after 80 ns;

	x2 <= '0' after 0 ns, '0' after 10 ns, '0' after 20 ns, '0' after 30 ns, '1' after 40 ns, '1' after 50 ns, '1' after 60 ns, '1' after 70 ns, '0' after 80 ns;
end;