Re: Aufgaben und Übungen,

Image Screenshot_20240119_215829

Image qune20240119

 0 0 0 0 0    1
 1 0 0 0 1    1
 2 0 0 1 0    1
 3 0 0 1 1    0
 4 0 1 0 0    0
 5 0 1 0 1    0
 6 0 1 1 0    1
 7 0 1 1 1    1
 8 1 0 0 0    1
 9 1 0 0 1    1
10 1 0 1 0    0
11 1 0 1 1    1
12 1 1 0 0    0
13 1 1 0 1    0
14 1 1 1 0    1
15 1 1 1 1    0


 0 0 0 0 0    1
 1 0 0 0 1    1
 2 0 0 1 0    1
 6 0 1 1 0    1
 7 0 1 1 1    1
 8 1 0 0 0    1
 9 1 0 0 1    1
11 1 0 1 1    1
14 1 1 1 0    1


Gruppe 0:
 0 0 0 0 0    1
Gruppe 1:
 1 0 0 0 1    1
 2 0 0 1 0    1
 8 1 0 0 0    1
Gruppe 2:
 6 0 1 1 0    1
 9 1 0 0 1    1
Gruppe 3:
 7 0 1 1 1    1
11 1 0 1 1    1
14 1 1 1 0    1


0:1         0 0 0 -
0:2         0 0 - 0
0:8         - 0 0 0
1:9         - 0 0 1
2:6         0 - 1 0
8:9         1 0 0 -
6:7         0 1 1 -
6:14        - 1 1 0
9:11        1 0 - 1


8:9         1 0 0 -
6:7         0 1 1 -
0:1         0 0 0 -
9:11        1 0 - 1
0:2         0 0 - 0
2:6         0 - 1 0
0:8         - 0 0 0
1:9         - 0 0 1
6:14        - 1 1 0



Gruppe 0
0:1         0 0 0 -
Gruppe 1:
8:9         1 0 0 -
Gruppe 2:
6:7         0 1 1 -

0:1:8:9     - 0 0 -
6:7         0 1 1 -

Gruppe 0:
0:2         0 0 - 0
Gruppe 2:
9:11        1 0 - 1

2:6         0 - 1 0

Gruppe 0:
0:8         - 0 0 0
Gruppe 1:
1:9         - 0 0 1
Gruppe 2:
6:14        - 1 1 0

0:8:1:9     - 0 0 -
6:14        - 1 1 0


0:1:8:9     - 0 0 -
6:7         0 1 1 -
0:2         0 0 - 0
9:11        1 0 - 1
2:6         0 - 1 0
0:8:1:9     - 0 0 -
6:14        - 1 1 0


0:1:8:9     - 0 0 -
6:7         0 1 1 -
0:2         0 0 - 0
9:11        1 0 - 1
2:6         0 - 1 0
6:14        - 1 1 0

            0   1   2   6   7   8   9   11  14
0:1:8:9     *   *               *   *
6:7                     *   *
0:2         *       *
9:11                                *   *
2:6                 *   *
6:14                    *                   *


            0   1   2   6   7   8   9   11  14
0:1:8:9     *   *               *   *
6:7                     *   *
0:2         *       *                               +
9:11                                *   *
2:6                 *   *                           +
6:14                    *                   *


            0   1   2   6   7   8   9   11  14
0:1:8:9     *   *               *   *
6:7                     *   *
9:11                                *   *
2:6                 *   *
6:14                    *                   *


 0 0 0 0 0    1
 1 0 0 0 1    1
 2 0 0 1 0    1
 3 0 0 1 1    0
 4 0 1 0 0    0
 5 0 1 0 1    0
 6 0 1 1 0    1
 7 0 1 1 1    1
 8 1 0 0 0    1
 9 1 0 0 1    1
10 1 0 1 0    0
11 1 0 1 1    1
12 1 1 0 0    0
13 1 1 0 1    0
14 1 1 1 0    1
15 1 1 1 1    0

 0 0 0 0 0    1
 1 0 0 0 1    1
 2 0 0 1 0    1
 6 0 1 1 0    1
 7 0 1 1 1    1
 8 1 0 0 0    1
 9 1 0 0 1    1
11 1 0 1 1    1
14 1 1 1 0    1

OK

            0   1   2   6   7   8   9   11  14
0:1:8:9     *   *               *   *
6:7                     *   *
9:11                                *   *
2:6                 *   *
6:14                    *                   *


0:1:8:9     - 0 0 -
6:7         0 1 1 -
9:11        1 0 - 1
2:6         0 - 1 0
6:14        - 1 1 0

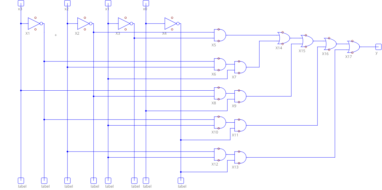
Disjunktive Normalform:
    y <= (not x2 and not x1) or
            (not x3 and x2 and x1) or
            (x3 and not x2 and x0) or
            (not x3 and x1 and not x0) or
            (x2 and x1 and not x0);

Konjunktive Normalform:
    y <= not ((x2 or x1) and
            (x3 or not x2 or not x1) and
            (not x3 or x2 or not x0) and
            (x3 or not x1 or x0) and
            (not x2 or not x1 or x0));

VHDL:

library ieee;
use ieee.std_logic_1164.all;

entity quine20240119 is
port (
    x3, x2, x1, x0: in std_logic;
    y: out std_logic
);
end;

architecture behaviourdisjunktivenormalform of quine20240119 is
begin
    y <= (not x2 and not x1) or
            (not x3 and x2 and x1) or
            (x3 and not x2 and x0) or
            (not x3 and x1 and not x0) or
            (x2 and x1 and not x0);
end;

library ieee;
use ieee.std_logic_1164.all;

entity quine20240119testbench is
port (
    y: out std_logic
);
end;

architecture behaviour of quine20240119testbench is
    component quine20240119
    port (
        x3, x2, x1, x0: in std_logic;
        y: out std_logic
    );
    end component;
    signal x3, x2, x1, x0: std_logic;
begin
    sn: quine20240119 PORT MAP (x3=>x3, x2=>x2, x1=>x1, x0=>x0, y=>y);


    x0 <= '0' after 0 ns, '1' after 10 ns, '0' after 20 ns, '1' after 30 ns, '0' after 40 ns, '1' after 50 ns, '0' after 60 ns, '1' after 70 ns, '0' after 80 ns, '1' after 90 ns, '0' after 100 ns, '1' after 110 ns, '0' after 120 ns, '1' after 130 ns, '0' after 140 ns, '1' after 150 ns;

    x1 <= '0' after 0 ns, '0' after 10 ns, '1' after 20 ns, '1' after 30 ns, '0' after 40 ns, '0' after 50 ns, '1' after 60 ns, '1' after 70 ns, '0' after 80 ns, '0' after 90 ns, '1' after 100 ns, '1' after 110 ns, '0' after 120 ns, '0' after 130 ns, '1' after 140 ns, '1' after 150 ns;

    x2 <= '0' after 0 ns, '0' after 10 ns, '0' after 20 ns, '0' after 30 ns, '1' after 40 ns, '1' after 50 ns, '1' after 60 ns, '1' after 70 ns, '0' after 80 ns, '0' after 90 ns, '0' after 100 ns, '0' after 110 ns, '1' after 120 ns, '1' after 130 ns, '1' after 140 ns, '1' after 150 ns;

    x3 <= '0' after 0 ns, '0' after 10 ns, '0' after 20 ns, '0' after 30 ns, '0' after 40 ns, '0' after 50 ns, '0' after 60 ns, '0' after 70 ns, '1' after 80 ns, '1' after 90 ns, '1' after 100 ns, '1' after 110 ns, '1' after 120 ns, '1' after 130 ns, '1' after 140 ns, '1' after 150 ns;

end;

library ieee;
use ieee.std_logic_1164.all;

entity quine20240119 is
port (
    x3, x2, x1, x0: in std_logic;
    y: out std_logic
);
end;

architecture behaviourdisjunktivenormalform of quine20240119 is
begin
    y <= (not x2 and not x1) or
            (not x3 and x2 and x1) or
            (x3 and not x2 and x0) or
            (not x3 and x1 and not x0) or
            (x2 and x1 and not x0);
end;

library ieee;
use ieee.std_logic_1164.all;

entity quine20240119testbench is
port (
    y: out std_logic
);
end;

architecture behaviour of quine20240119testbench is
    component quine20240119
    port (
        x3, x2, x1, x0: in std_logic;
        y: out std_logic
    );
    end component;
    signal x3, x2, x1, x0: std_logic;
begin
    sn: quine20240119 PORT MAP (x3=>x3, x2=>x2, x1=>x1, x0=>x0, y=>y);


    x0 <= '0' after 0 ns, '1' after 10 ns, '0' after 20 ns, '1' after 30 ns, '0' after 40 ns, '1' after 50 ns, '0' after 60 ns, '1' after 70 ns, '0' after 80 ns, '1' after 90 ns, '0' after 100 ns, '1' after 110 ns, '0' after 120 ns, '1' after 130 ns, '0' after 140 ns, '1' after 150 ns;

    x1 <= '0' after 0 ns, '0' after 10 ns, '1' after 20 ns, '1' after 30 ns, '0' after 40 ns, '0' after 50 ns, '1' after 60 ns, '1' after 70 ns, '0' after 80 ns, '0' after 90 ns, '1' after 100 ns, '1' after 110 ns, '0' after 120 ns, '0' after 130 ns, '1' after 140 ns, '1' after 150 ns;

    x2 <= '0' after 0 ns, '0' after 10 ns, '0' after 20 ns, '0' after 30 ns, '1' after 40 ns, '1' after 50 ns, '1' after 60 ns, '1' after 70 ns, '0' after 80 ns, '0' after 90 ns, '0' after 100 ns, '0' after 110 ns, '1' after 120 ns, '1' after 130 ns, '1' after 140 ns, '1' after 150 ns;

    x3 <= '0' after 0 ns, '0' after 10 ns, '0' after 20 ns, '0' after 30 ns, '0' after 40 ns, '0' after 50 ns, '0' after 60 ns, '0' after 70 ns, '1' after 80 ns, '1' after 90 ns, '1' after 100 ns, '1' after 110 ns, '1' after 120 ns, '1' after 130 ns, '1' after 140 ns, '1' after 150 ns;

end;

// Nicht zu 100% der Testbench generator
#include <stdio.h>

int main (void) {
    int i;
    int j;
    int k, l;
    int v = 0;
    char *a [] = {"x", "a", "b"};

    for (k = 0, l = 1;  k < 3;  k++, l = l*2) {
        printf ("%s <= ", a [k]);
        for (j = 1, i = 0, v = 0;  i < 80;  i+=10, j++) {
            printf ("'%i' after %i ns, ", v, i);
            if ((j % l) == 0) {
                v = (v + 1) % 2;
            }
        }
        j = j%2;
        printf ("'%i' after %i ns;nn", v, i);
    }

return 0;
}

david@laptop-peaq:~\$ ./quine
quine     quine8    quine8.c  quine.c
david@laptop-peaq:~\$ ./quine
quine     quine8    quine8.c  quine.c
david@laptop-peaq:~\$ ./quine > quine20240119.txt
david@laptop-peaq:~\$ cp quine
quine              quine20240119.txt  quine8             quine8.c           quine.c
david@laptop-peaq:~\$ cp quine20240119.txt quine
quine              quine20240119.txt  quine8             quine8.c           quine.c
david@laptop-peaq:~\$ cp quine20240119.txt quine20240119.txt.bak
david@laptop-peaq:~\$ ./generatetestbench
generatetestbench2  generatetestbench3  generatetestbench4
david@laptop-peaq:~\$ ./generatetestbench3 >> quine20240119.txt
david@laptop-peaq:~\$ vhdl -a quine
quine                  quine20240119.txt      quine20240119.txt.bak  quine20240119.vhdl     quine8                 quine8.c               quine.c
david@laptop-peaq:~\$ vhdl -a quine20240119.vhdl
bash: vhdl: Kommando nicht gefunden.
david@laptop-peaq:~\$ ghdl -a quine20240119.vhdl
david@laptop-peaq:~\$ ghdl -r quine20240119testbench --wave=wave.ghw
david@laptop-peaq:~\$ gtkwave wave.ghw

GTKWave Analyzer v3.3.114 (w)1999-2023 BSI

[0] start time.
[150000000] end time.
\^C
david@laptop-peaq:~\$

Image Screenshot_20240119_215829

Image qune20240119