Nächste Seite:
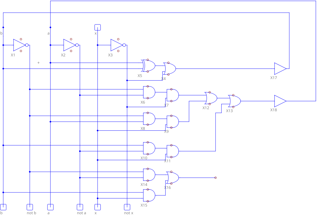
/media/sda-magnetic/david/Dokumente-16-2024-08-01/informatikUmathematik/graph20240814/david4/2024-01-01/meinkomplexeschaltwerk2024-01-01.jpg
Aufwärts:
elektrotechnik 02/11/2026
Vorherige Seite:
/media/sda-magnetic/david/Dokumente-16-2024-08-01/informatikUmathematik/graph20240814/david4/2023-12-31/Screenshot_20231231_172557.png
/media/sda-magnetic/david/Dokumente-16-2024-08-01/informatikUmathematik/graph20240814/david4/2024-01-01/automat2024_01_01.png