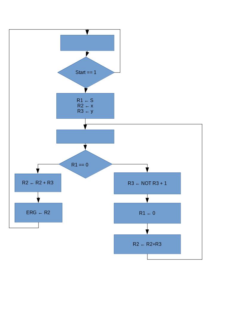
Nächste Seite:
/media/sda-magnetic/david/Dokumente-15/fernuni-hagen/cs-i-ii/old-cs-2-03/2021-05-07-automat/2021-05-08-Aufgabe/aufg.tex
Aufwärts:
elektrotechnik 02/11/2026
Vorherige Seite:
/media/sda-magnetic/david/Dokumente-15/fernuni-hagen/cs-i-ii/old-cs-2-03/2021-05-07-automat/2021-05-08-Aufgabe/aufgac.jpg
/media/sda-magnetic/david/Dokumente-15/fernuni-hagen/cs-i-ii/old-cs-2-03/2021-05-07-automat/2021-05-08-Aufgabe/aufgad.jpg